经皮器械重要且独特,皮肤-植入物界面处相应的生物密封是其长期成功的关键,如何改进生物材料以实现有效的生物密封是一个有待解决的具有挑战性的学术问题。钛种植体的表面特性会影响软组织与种植体界面的生物反应,从而影响生物密封。将生物分子固定在钛/钛植入物上已成为提高其与周围组织的生物相容性的重要策略。
丁建东教授课题组运用贻贝仿生策略对钛合金表面进行生物大分子功能化修饰,并且与第四军医大学西京医院毕龙副教授以及四军大/南方科技大学裴国献教授合作,通过SD大鼠的经皮胫骨植入模型研究了纤维蛋白原改性的 Ti-6Al-4V 合金与软、硬组织的生物密封和整合(图1)。

图1 Ti-6Al-4V 合金的表面大分子改性及其对软组织的生物密封和骨整合影响的示意图
将Ti-6Al-4V 钛合金根据图 1所示的改性技术利用纤维蛋白原生物大分子进行改性后,采用FE-SEM、AFM、XPS和WCA等技术对改性前后的钛合金表面进行表征(图2)。为了考察蛋白涂层的稳定性,利用XPS和静态水接触角(WCA)对两种蛋白样品(Ti-Fg、TI-PDA-Fg)表面进行了表征,实验结果表明聚多巴胺介导的纤维蛋白原涂层比物理吸附纤的维蛋白原涂层更加稳定。

图2 生物大分子改性前后的钛合金表面的表征
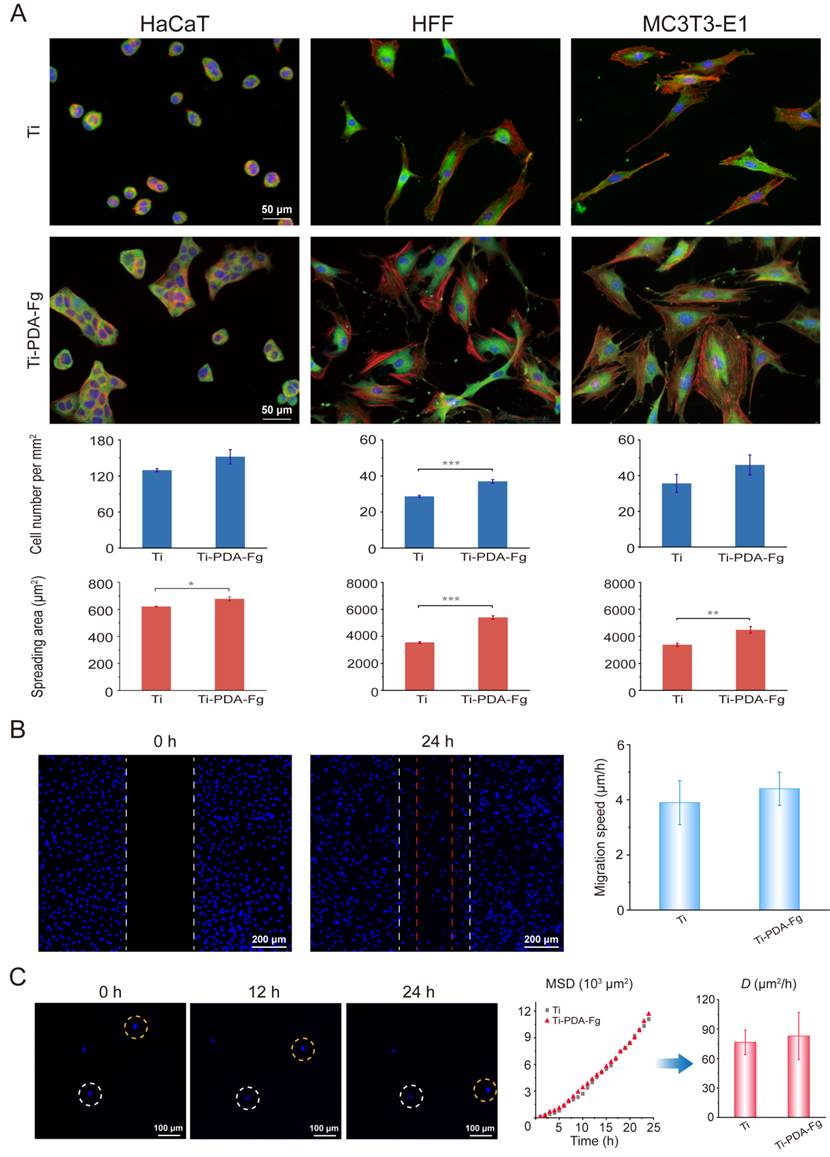
项目组还研究了与经皮器械密切相关的三种细胞类型在改性表面上的黏附和/或迁移行为,以验证纤维蛋白原修饰的有效性,分别是表皮细胞 (HaCaT)、成纤维细胞 (HFF) 和前成骨细胞 (MC3T3-E1) 。结果表明多巴胺辅助的纤维蛋白原改性增强了所有三种类型细胞的粘附(图3)。

图3改性钛合金表面上的体外细胞黏附和迁移
为了研究纤维蛋白原涂层对于抑制上皮下行的作用,项目组设计并制造了底部带有螺纹的 Ti-6Al-4V 螺钉,目的在于实现植入前期的牢固的骨固定,然后将其经皮植入 SD 大鼠的胫骨中。结果表明,纤维蛋白原共价功能化修饰的钛植入物可以有效地减少上皮的向下生长(图4)。

图4 在SD大鼠胫骨经皮植入生物大分子修饰的金属螺钉后与软组织的生物密封
项目组还运用了VG染色和荧光双标技术对新骨的矿物沉积速率进行了半定量统计(图5)。结果表明多巴胺结合纤维蛋白原修饰的钛合金可以显著促进新骨生成。

图5 经皮植入生物大分子修饰的金属螺钉后与硬组织的整合
这项基础研究对生物大分子修饰的金属与软、硬组织的生物密封和骨整合进行了系统的研究,研究表明通过聚多巴胺预涂层共价固定纤维蛋白原有望增强金属植入物与软、硬组织的生物密封和骨整合,这对于骨科经皮医疗器械至关重要。研究结果还进一步说明了在聚多巴胺的辅助下使用纤维蛋白原的表面修饰技术是实现成功经皮植入的有前途的策略。
以上相关成果发表在Biomaterials Science上。Xiuli Wang#, Xing Lei#, Yue Yu, Sheng Miao, Jingyu Tang, Ye Fu, Kai Ye, Yang Shen, Jiayue Shi, Hao Wu, Yi Zhu, Lin Yu, Guoxian Pei, Long Bi*, Jiandong Ding*, Biological sealing and integration of fibrinogen-modified titanium alloy with soft and hard tissues in a rat model, Biomaterials Science, 2021, 9, 5192 - 5208。论文的共同第一作者是肉漫画 、聚合物分子工程国家重点实验室硕士生王秀丽和第四军医大学西京医院博士生和临沂人民医院医生雷星,通讯作者为该国重主任丁建东教授和四军大(空军军医大学)毕龙副教授。
论文链接://doi.org/10.1039/D1BM00762A